番茄、辣椒、芹菜、黄瓜等设施蔬菜,是冬春季保障“菜篮子”供应的关键农产品。近期,部分棚室辣椒与番茄受烟粉虱侵害,番茄黄花曲叶病毒病也同步发生;芹菜种植区域则面临斜纹夜蛾的危害。冬春季棚室内低温、寡照、高湿的特殊小气候,为病虫害滋生蔓延提供了有利条件,除上述病虫害外,灰霉病、菌核病、疫病及蚜虫等也呈现加重发生态势,对设施蔬菜生产构成严重威胁。
为切实保障蔬菜生产安全与产品质量安全,各地需积极推广绿色防控技术,着力提升科学安全用药水平。严格遵循“预防为主,综合防治”的核心原则,以生态调控与农业防治为基础,统筹协调物理、生物及化学防治手段,科学防控设施蔬菜病虫害。
一、农业生态调控
1.科学调控棚室湿度。通风排湿,晴天中午时段可充分通风降湿;阴天或大风降温天气则缩短放风时长,仅在中午前后开启小口进行短暂通风。灌溉方式上推广膜下滴灌或暗灌技术,杜绝大水漫灌,将棚室相对湿度稳定控制在80%以下,从环境上抑制病虫害滋生。
2.强化健身栽培管理。一喷施免疫诱抗剂,在蔬菜苗期、始花期、幼果期及低温来临前,喷施二氢卟吩铁、芸苔素内酯等药剂,提升植株自身抗逆能力。二增施微生物菌剂,在施肥过程中添加枯草芽孢杆菌、解淀粉芽孢杆菌等,有效抑制土传病害发生。三精细田间管理,及时开展整枝打杈作业增强棚内通风透光性,对摘除的老叶、病叶、病果需立即带出棚外集中处理。
二、物理阻隔诱杀
在大棚通风口及出入口处,覆盖40目及以上规格的防虫网,可有效阻挡烟粉虱、蚜虫等传毒昆虫进入棚内;具备条件的棚室,可在出入口设置“双层门”并确保及时关闭,进一步强化阻隔效果。同时,在棚内每亩悬挂20~30张含信息素的黄蓝板,通过诱杀作用降低烟粉虱、蚜虫、蓟马等害虫的虫口基数,从而控制病毒病的发生与传播。
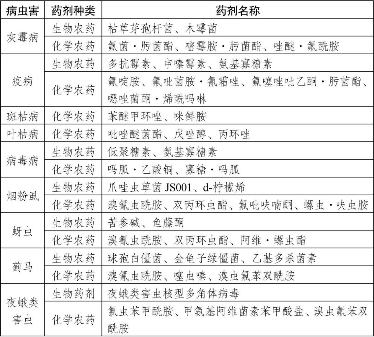
三、生物防控
在病虫害发生初期,或临近蔬菜采收的关键时期,优先选用生物农药进行防控。防治烟粉虱等害虫时,可喷施爪哇虫草菌JS001、d-柠檬烯等生物药剂;预防灰霉病、病毒病等病害时,则可选用枯草芽孢杆菌、木霉菌、盐酸吗啉胍等生物制剂,在保障防控效果的同时降低农药残留风险。
四、科学安全用药
化学防治需严格遵循科学规范原则,精准选用对路药剂,并严格按照农药标签登记的剂量施用。若棚内残留病虫基数较高,首次施药后可间隔5~7天进行第二次施药,施药过程中注意不同药剂轮换使用,避免害虫产生抗药性。连阴雨天气应减少喷雾施药次数,具备条件的棚室优先选用弥雾机、喷粉机或烟雾剂等施药方式,减少棚内湿度增加对蔬菜生长的影响。同时,必须严格遵守农药使用安全间隔期规定,从源头保障农产品质量安全。
(市植保站供稿)

